13日上午,中国人民政治协商会议第十四届东阳市委员会第一次会议在东阳剧院隆重开幕。来自全市各地各界的政协委员满怀豪情出席会议,认真履行政治协商、民主监督、参政议政职能,积极为推进赶超发展,加快建设影视旅游名城、经济文化强市、生态宜居东阳建言献策。
市政协十四届一次会议应出席委员297名,实到290名,符合规定人数。
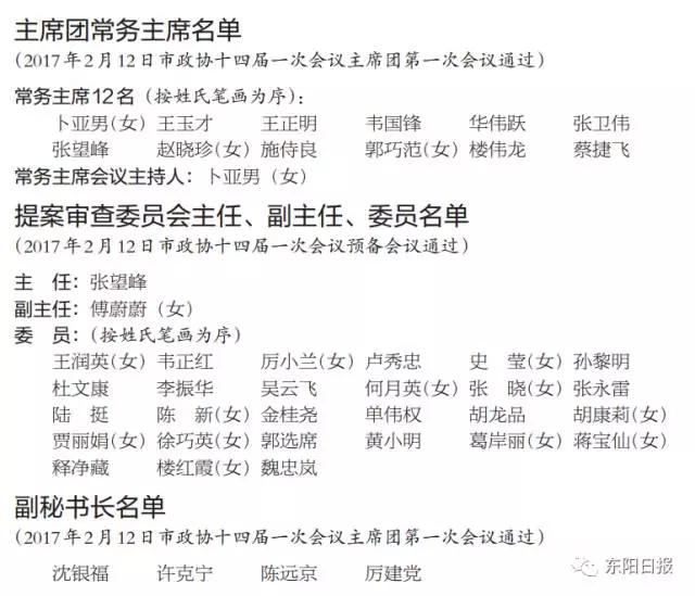
市政协十四届一次会议主席团常务主席王正明、卜亚男、郭巧范、施侍良、韦国锋、蔡捷飞、华伟跃、张卫伟、楼伟龙、王玉才、张望峰、赵晓珍在主席台前排就座。
金华市政协副主席吴国成,市领导黄敏、姚激扬、施侍伟、李宝春等在主席台前排就座。
在主席台上就座的还有市委、市人大、市政府、市人武部、市人民法院、市人民检察院领导,副市级领导,驻东部队的领导和部分市级老领导。
本次大会的执行主席是王正明、卜亚男、郭巧范、韦国锋、蔡捷飞。
上午8时34分,卜亚男宣布大会开幕,全体起立,奏国歌。
王正明代表政协第十三届东阳市委员会常务委员会,向大会作工作报告。他说,过去的五年,是东阳赶超发展、走在前列的历史机遇期。在市委的坚强领导下,政协常委会深入学习贯彻习近平总书记系列重要讲话精神,全面贯彻落实中央和市委的 决策部署,牢牢把握团结和民主两大主题,扎实履行政治协商、民主监督、参政议政三项职能,自觉服从服务全市工作大局,依靠广大委员和政协各参加单位,齐心协力谋发展,尽心竭力惠民生,凝心聚力促和谐,在加快东阳赶超发展,率先高水平全面建成小康社会的生动实践中,谱写创新有为、履职尽责的政协篇章。市十三届政协的主要工作体现在六个方面:发挥协商机构功能,服务加快赶超发展;发挥监督机构功能,推动党政工作落地;发挥咨政机构功能,助力东阳走在前列;发挥民意机构功能,推动亲民政协升级;发挥团结联谊功能,凝聚赶超发展共识;发扬改革创新精神,着力提升履职活力。
王正明在报告中指出,回顾十三届政协的工作实践,我们主要有以下体会:必须始终坚持正确政治方向,牢固树立维护核心的政治意识;必须始终坚持服务全市大局,牢固树立紧扣中心的大局意识;必须始终坚持以人为本,牢固树立履职为民的宗旨意识;必须始终坚持改革创新,牢固树立与时俱进的开拓意识。
对于今后五年的工作,王正明在报告中提出五点建议:坚定政治信念,推动政协固本强基再上新台阶;服务赶超发展,推动政协履职工作再创新局面;不忘履职初心,推动政协履职为民再有新作为;树立统战意识,推动政协团结联谊再获新进展;坚持改革创新,推动政协履职能力再上新水平。

(韦国锋做关于提案工作情况的报告)
受政协第十三届东阳市委员会常务委员会的委托,韦国锋向大会作市十三届政协五年来的提案工作情况报告。他说,十三届一次会议以来,广大政协委员和政协各参加单位积极通过提案形式参政议政、建言献策,共提交意见和建议1697件,经提案委员会审查,立案1668件,作为来信处理29件。经过承办单位的认真办理,上述提案已全部办理完毕。
列席本次会议的有:在东的第六届金华市政协委员,第十三届市政协常委会组成人员,市政协之友联谊会、书画社、文史委有关人员,各镇乡、街道分管统战工作的党委(党工委)委员,市机关各部门、各单位主要负责人和有关部门领导,东阳人联谊会(商会)会长、异地在东联谊会(商会)会长和特别邀请列席人员。