联系电话:0571-86688821
首 页
关于商会
商会动态
新闻资讯
政策法规
商会服务
通知公告
您目前的位置:
首页
>
通知公告
>
正文
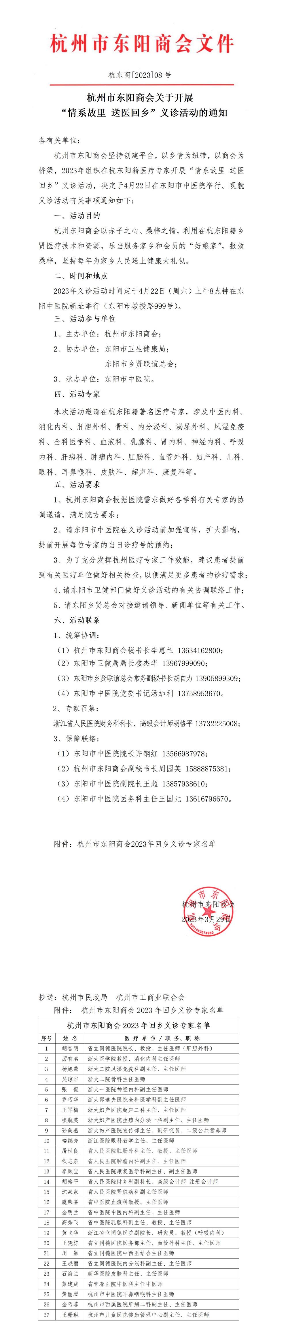
杭州市东阳商会关于开展“情系故里 送医回乡”义诊活动的通知
作者:
lhl
来源:
发表时间:
2023-04-13
阅读次数:
827
上一条
|
下一条